正在载入.
请稍候.

菜单

IP 保护

现在就下载 IP 保护手册

下载手册  下载宣传册
通过PINTAS IP 保护服务,我们在全球主要市场及生产基地保护您的知识产权




知识产权保护模块需识别并获取由公司在运营过程中发展起来的重要的智力资本或知识。这些重要的智力资本或知识有助于公司整体的竞争优势,这些可根据知识的性质,通过专利、商标、版权、工业设计或商业机密的形式获得。对知识产权保护模块的挑战是确定知识或智力资本的总和,捕获并编纂该知识,使其成为该组织的知识资产,并最终选择保护知识资产,使其成为该组织所有。如以上图2.3.1所示。

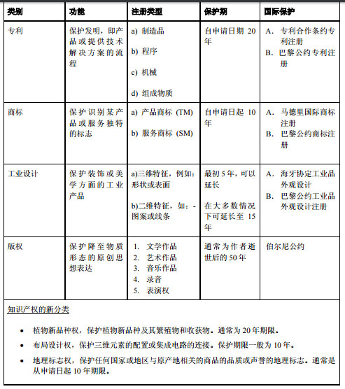
下表总结了受到知识产权制度保护的知识产权资产的不同类别。从本质上讲,知识产权制度保护赋予创造性成果或创新能力的无形资产,并在有限的持续时间内,授予拥有者商业利用资产的专有权。


表2.3.2:不同类别知识产权资产摘要


专利保护

保护解决技术方案的发明

更多详情

工业设计注册服务

保护工业产品的外观设计

更多详情

商标保护

保护可鉴别高商品及服务的独特标志

更多详情